METHIONINE CYCLE/METABOLIC PATHWAY (PW:0000048)
Description
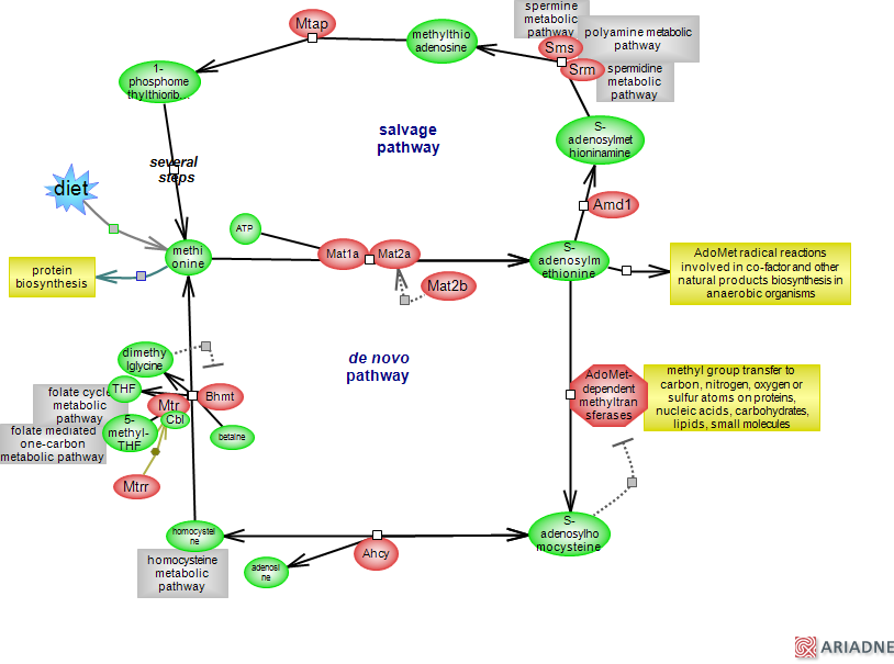
Methionine is an essential amino acid derived from diet and necessary for normal mammalian growth and development. As an amino acid methionine is used for the synthesis of proteins while its metabolic cycle provides a number of metabolites important for a range of other metabolic pathways and processes. Methionine adenosyltransferases (Mat) catalyze the formation of S-adenosylmethionine (known as AdoMet or SAM) using ATP in two consecutive reactions of which the second is rate-limiting. Mammals have two Mat genes: Mat1a is mostly expressed in the liver, Mat2a has a broad expression pattern and its activity is regulated by Mat2b. AdoMet is the major methyl donor whose accepting nucleophiles are carbon, nitrogen, oxygen or sulfur atoms on proteins, nucleic acids, carbohydrates, lipids and small molecules in the reaction catalyzed by methyltransferases (MTs). Methylation/demethylation modifications, like phosphorylation/dephosphorylation, exert important regulatory roles. There are over 200 known or predicted MTs; the AdoMet-MT reactions play important roles in transcription, translation and epigenetics, protein localization and signaling. The byproduct of MT-catalyzed reactions is S-adenosylhomocysteine (SAH), itself a potent inhibitor of the transmethylation reaction. SAH is reversibly hydrolyzed to homocysteine (Hcy) and adenosine by Ahcy. Under equilibrium conditions the production of SAH is favored; however, rapid removal of Hcy and adenosine products, prompt the reaction towards Hcy. The metabolism of Hcy lies at the cross-roads of several pathways. Hcy can be methylated to methionine via the cobalamin-dependent and -independent pathways. The first is the predominant reaction in most tissues and is carried out by methionine synthase (Mtr). In the course of the reaction, the cobalamin (Cbl) co-factor can get oxidized which renders the enzyme inactive; reductive methylation carried out by Mtrr restores the functional enzyme. The requirement for the 1 carbon (1C) donor 5-methyl tetrahydrofolate and the generation of tetrahydrofolate (THF) in the reaction, engages folate metabolism whose components are the folate cycle and the folate mediated one-carbon metabolic pathways. The cobalamin-independent, betaine-dependent pathway is the major route of Hcy remethylation in the liver. The choline derived betaine is the methyl donor in the reaction catalyzed by the zinc metalloprotein Bhmt with dimethylglycine (DMG) as a by-product. DMG exerts strong feedback inhibition upon Bhmt activity. DMG and sarcosine, the monomethyl glycine derived from the AdoMet-dependent reaction catalyzed by Gnmt, are 1C donors for the production of active folates in mitochondria. Interestingly, Gnmt can interact with 4S polycyclic aromatic hydrocarbons (PAH) which are potential carcinogens; the possible role of Gnmt in cellular detoxification and thus the presence of a second and distinct function, renders it a candidate moonlight protein. The other route of Hcy metabolism is the transsulfuration pathway which results in the production of cysteine and other metabolites downstream of it. AdoMet inhibits the folate-dependent Hcy methylation and activates the first enzyme in the transsulfuration pathway. This way, Hcy metabolism is channeled to remethylation when methionine/AdoMet levels are low, whereas when methionine/AdoMet levels are high, it is channeled to transsulfuration. The remethylation pathways converge on the methionine cycle and lead to homocysteine production; the transsulfuration pathway irreversibly degrades Hcy. The methionine cycle can also follow the salvage pathway with AdoMet in this case leading to the synthesis of polyamines. AdoMet is first decarboxylated (dc) by Amd1; dcAdoMet, also known as S-adenosylmethioninamine along with the polyamine putrescine derived from ornithine, is used in the consecutive synthesis of spermidine and spermine, respectively. A byproduct of polyamine synthesis is methylthioadenosine (MTA) whose catabolism, in the first of a series of steps in the salvage pathway, involves methylthioadenosine phosphorylase (Mtap). Mtap is deleted in several types of cancer; frequently, it is co-deleted with the Cdkn2a tumor suppressor gene, also known as p16. Available data suggests that Mtap may act as a tumor suppressor. The first steps of the salvage pathway have been rather extensively studied; however, the rest of the reactions and the enzymes that perform them are not well characterized in mammalian cells. AdoMet also mediates radical reactions that promote co-factor and natural product biosynthesis in anaerobically grown organisms. AdoMet radical enzymes represent a very large superfamily. The pathways of methionine, homocysteine and folate metabolism are intimately interconnected. Defects in enzymes within these pathways have been associated with several disorders and conditions. In addition, impairments of MT transmethylation reactions have been associated with cancer.
To see the ontology report for Gviewer, annotations and download, click here ...(less)
Pathway Diagram:
Genes in Pathway:
G
Ahcy
adenosylhomocysteinase
TAS ISO IMP
SMPDB RGD
PMID:11741948 PMID:23073625 PMID:2292587
SMP:00033, RGD:730275 , RGD:7242425 , RGD:7242932
NCBI chr 3:164,029,338...164,044,562
Ensembl chr 3:164,029,338...164,044,587
G
Amd1
adenosylmethionine decarboxylase 1
ISO IMP
SMPDB RGD
PMID:23073625 PMID:2292587
SMP:00033, RGD:7242425 , RGD:7242932
NCBI chr20:45,250,289...45,324,939
Ensembl chr20:45,250,289...45,265,982
G
As3mt
arsenite methyltransferase
TAS
RGD
PMID:11790780
RGD:625365
NCBI chr 1:255,536,879...255,569,245
Ensembl chr 1:255,537,109...255,569,249
G
Asmt
acetylserotonin O-methyltransferase
IDA
RGD
PMID:12198599
RGD:1359073
NCBI chr12:21,418,477...21,423,336
Ensembl chr12:21,418,487...21,423,336
G
Bhmt
betaine-homocysteine S-methyltransferase
IDA ISO
SMPDB RGD
PMID:15845641 PMID:23073625
SMP:00033, RGD:1359026 , RGD:7242425
NCBI chr 2:26,594,852...26,614,429
Ensembl chr 2:26,594,854...26,614,715
G
Carm1
coactivator-associated arginine methyltransferase 1
ISO
RGD
PMID:15866169 PMID:21074527
RGD:1359044 , RGD:7242552
NCBI chr 8:28,373,370...28,418,056
Ensembl chr 8:28,373,362...28,418,056
G
Cbs
cystathionine beta synthase
ISO
SMPDB
SMP:00033
NCBI chr20:9,709,394...9,733,925
Ensembl chr20:9,709,395...9,734,066
G
Chdh
choline dehydrogenase
ISO
SMPDB
SMP:00033
NCBI chr16:5,199,738...5,232,067
Ensembl chr16:5,200,763...5,232,997
G
Comt
catechol-O-methyltransferase
TAS
RGD
PMID:12584150
RGD:1359089
NCBI chr11:96,072,371...96,091,956
Ensembl chr11:96,072,489...96,092,533
G
Cth
cystathionine gamma-lyase
ISO
SMPDB
SMP:00033
NCBI chr 2:249,634,731...249,661,066
Ensembl chr 2:249,634,731...249,661,066
G
Dnmt1
DNA methyltransferase 1
TAS ISO
SMPDB RGD
PMID:12473678 PMID:22342103
SMP:00033, RGD:1359078 , RGD:7242551
NCBI chr 8:27,716,797...27,763,405
Ensembl chr 8:27,716,797...27,763,119
G
Dnmt3a
DNA methyltransferase 3 alpha
ISO
RGD
PMID:22342103
RGD:7242551
NCBI chr 6:32,507,316...32,621,678
Ensembl chr 6:32,512,070...32,614,970
G
Dnmt3b
DNA methyltransferase 3 beta
ISO
RGD
PMID:22342103
RGD:7242551
NCBI chr 3:162,590,777...162,629,313
Ensembl chr 3:162,604,037...162,629,313
G
Dot1l
DOT1 like histone lysine methyltransferase
ISO
RGD
PMID:12628190 PMID:22194015
RGD:1359080 , RGD:7242554
NCBI chr 7:9,569,439...9,607,095
Ensembl chr 7:9,569,439...9,607,095
G
Ezh2
enhancer of zeste 2 polycomb repressive complex 2 subunit
ISO
RGD
PMID:22194015
RGD:7242554
NCBI chr 4:77,624,223...77,698,598
Ensembl chr 4:77,624,223...77,687,183
G
Gamt
guanidinoacetate N-methyltransferase
IDA
RGD
PMID:15533043
RGD:1359081
NCBI chr 7:10,099,267...10,102,083
Ensembl chr 7:10,098,571...10,102,083
G
Gnmt
glycine N-methyltransferase
IDA ISO
RGD
PMID:15347642 PMID:23073625 PMID:22342103
RGD:1359070 , RGD:7242425 , RGD:7242551
NCBI chr 9:21,752,235...21,756,368
Ensembl chr 9:21,752,266...21,755,692
G
Hnmt
histamine N-methyltransferase
ISS
RGD
PMID:11566133
RGD:1359041
NCBI chr 3:26,978,274...27,010,291
Ensembl chr 3:26,977,933...27,010,482
G
Icmt
isoprenylcysteine carboxyl methyltransferase
ISS
RGD
PMID:15625008
RGD:1359083
NCBI chr 5:168,084,487...168,097,519
Ensembl chr 5:168,086,057...168,093,094
G
Il4i1
interleukin 4 induced 1
ISO
SMPDB
SMP:00033
NCBI chr 1:104,435,540...104,461,049
Ensembl chr 1:104,435,981...104,461,053
G
Kmt5a
lysine methyltransferase 5A
ISO
RGD
PMID:22194015
RGD:7242554
NCBI chr12:37,800,339...37,823,706
Ensembl chr12:37,800,344...37,823,783
G
Mars1
methionyl-tRNA synthetase 1
ISO
SMPDB
SMP:00033
NCBI chr 7:65,006,456...65,023,880
Ensembl chr 7:64,998,544...65,023,753
G
Mat1a
methionine adenosyltransferase 1A
IDA ISO IMP
RGD
PMID:9202427 PMID:23073625 PMID:2292587
RGD:1359039 , RGD:7242425 , RGD:7242932
NCBI chr16:17,017,168...17,035,368
Ensembl chr16:17,016,030...17,035,367
G
Mat2a
methionine adenosyltransferase 2A
TAS ISO
SMPDB RGD
PMID:11099469 PMID:23073625
SMP:00033, RGD:1359040 , RGD:7242425
NCBI chr 4:106,048,043...106,053,612
Ensembl chr 4:106,038,254...106,053,645
G
Mat2b
methionine adenosyltransferase 2 non-catalytic beta subunit
ISO
SMPDB RGD
PMID:23073625
SMP:00033, RGD:7242425
NCBI chr10:25,609,202...25,626,694
Ensembl chr10:25,609,204...25,625,176
G
Mrm2
mitochondrial rRNA methyltransferase 2
ISO
RGD
PMID:11827451
RGD:1359074
NCBI chr12:19,423,448...19,428,662
Ensembl chr12:19,423,452...19,428,621
G
Msrb2
methionine sulfoxide reductase B2
ISO
SMPDB
SMP:00033
NCBI chr17:86,882,750...86,908,392
Ensembl chr17:86,882,394...86,908,391
G
Msrb3
methionine sulfoxide reductase B3
ISO
SMPDB
SMP:00033
NCBI chr 7:58,188,827...58,311,459
Ensembl chr 7:57,968,124...58,311,116
G
Mtap
methylthioadenosine phosphorylase
ISO IMP
SMPDB RGD
PMID:23073625 PMID:2292587
SMP:00033, RGD:7242425 , RGD:7242932
NCBI chr 5:108,990,270...109,036,494
Ensembl chr 5:108,988,830...109,055,214
G
Mtfmt
mitochondrial methionyl-tRNA formyltransferase
ISO
SMPDB
SMP:00033
NCBI chr 8:74,848,936...74,866,987
Ensembl chr 8:74,848,729...74,867,039
G
Mthfr
methylenetetrahydrofolate reductase
ISO
SMPDB RGD
PMID:11933257
SMP:00033, RGD:1535021
NCBI chr 5:163,748,346...163,768,141
Ensembl chr 5:163,748,321...163,768,105
G
Mtr
5-methyltetrahydrofolate-homocysteine methyltransferase
IDA ISO
SMPDB RGD
PMID:15845641 PMID:23073625 PMID:20814827
SMP:00033, RGD:1359026 , RGD:7242425 , RGD:7242426
NCBI chr17:62,911,705...62,996,544
Ensembl chr17:62,911,771...62,996,541
G
Mtrr
5-methyltetrahydrofolate-homocysteine methyltransferase reductase
ISO
RGD
PMID:15979034 PMID:20814827
RGD:1359037 , RGD:7242426
NCBI chr 1:36,695,376...36,727,341
Ensembl chr 1:36,695,460...36,727,807
G
Nnmt
nicotinamide N-methyltransferase
ISO
RGD
PMID:15922112
RGD:1359084
NCBI chr 8:57,820,156...57,851,301
Ensembl chr 8:57,825,464...57,843,174
G
Pcmt1
protein-L-isoaspartate (D-aspartate) O-methyltransferase 1
IDA
RGD
PMID:8263531
RGD:729481
NCBI chr 1:3,932,161...3,980,751
Ensembl chr 1:3,932,161...3,964,848
G
Pemt
phosphatidylethanolamine N-methyltransferase
IDA
RGD
PMID:8344945
RGD:729486
NCBI chr10:45,275,434...45,349,651
Ensembl chr10:45,275,412...45,420,037
G
Pnmt
phenylethanolamine-N-methyltransferase
TAS
RGD
PMID:12438084
RGD:1359087
NCBI chr10:83,881,211...83,882,849
Ensembl chr10:83,881,185...83,882,849
G
Prmt1
protein arginine methyltransferase 1
ISS ISO
RGD
PMID:15866169 PMID:21074527
RGD:1359044 , RGD:7242552
NCBI chr 1:104,595,339...104,605,552
Ensembl chr 1:104,595,335...104,604,827
G
Prmt2
protein arginine methyltransferase 2
ISO
RGD
PMID:21074527
RGD:7242552
NCBI chr20:12,391,388...12,420,096
Ensembl chr20:12,394,268...12,420,108
G
Prmt3
protein arginine methyltransferase 3
ISS ISO
RGD
PMID:15866169 PMID:21074527
RGD:1359044 , RGD:7242552
NCBI chr 1:108,628,899...108,718,803
Ensembl chr 1:108,626,749...108,718,803
G
Prmt5
protein arginine methyltransferase 5
ISO
RGD
PMID:15866169 PMID:21074527
RGD:1359044 , RGD:7242552
NCBI chr15:31,938,927...31,948,318
Ensembl chr15:31,938,719...31,948,426
G
Prmt6
protein arginine methyltransferase 6
ISO
RGD
PMID:15866169 PMID:21074527
RGD:1359044 , RGD:7242552
NCBI chr 2:200,615,780...200,620,790
Ensembl chr 2:200,614,979...200,623,308
G
Prmt7
protein arginine methyltransferase 7
ISO
RGD
PMID:21074527
RGD:7242552
NCBI chr19:51,020,596...51,071,401
Ensembl chr19:51,020,512...51,072,424
G
Rnmt
RNA (guanine-7-) methyltransferase
ISO
RGD
PMID:11472630
RGD:1359071
NCBI chr18:64,156,067...64,179,601
Ensembl chr18:64,156,154...64,179,500
G
Setd7
SET domain containing 7, histone lysine methyltransferase
ISO
RGD
PMID:22194015
RGD:7242554
NCBI chr 2:137,713,545...137,756,319
Ensembl chr 2:137,713,545...137,756,319
G
Setdb1
SET domain bifurcated histone lysine methyltransferase 1
ISO
RGD
PMID:11959841
RGD:1359072
NCBI chr 2:185,587,722...185,619,084
Ensembl chr 2:185,587,722...185,618,982
G
Shmt1
serine hydroxymethyltransferase 1
ISO
SMPDB
SMP:00033
NCBI chr10:45,968,959...45,990,341
Ensembl chr10:45,960,434...45,997,326
G
Sms
spermine synthase
ISO
RGD
PMID:23073625
RGD:7242425
NCBI chr X:41,331,693...41,387,713
Ensembl chr X:41,331,799...41,387,712
G
Smyd2
SET and MYND domain containing 2
ISO
RGD
PMID:22194015
RGD:7242554
NCBI chr13:103,956,470...103,997,774
Ensembl chr13:103,956,473...103,997,774
G
Srm
spermidine synthase
ISO
SMPDB RGD
PMID:23073625
SMP:00033, RGD:7242425
NCBI chr 5:164,309,002...164,312,203
Ensembl chr 5:164,308,991...164,332,705
G
Suv39h1
SUV39H1 histone lysine methyltransferase
ISO
RGD
PMID:22194015
RGD:7242554
NCBI chr X:17,093,059...17,105,942
Ensembl chr X:17,092,986...17,105,942
G
Suv39h1-ps1
SUV39H1 histone lysine methyltransferase, pseudogene 1
ISO
RGD
PMID:22194015
RGD:7242554
NCBI chr X:146,828,818...146,831,485
G
Suv39h2
SUV39H2 histone lysine methyltransferase
ISO
RGD
PMID:11094092 PMID:22194015
RGD:1359810 , RGD:7242554
NCBI chr17:79,665,467...79,684,492
Ensembl chr17:79,665,376...79,684,492
G
Trdmt1
tRNA aspartic acid methyltransferase 1
ISO
RGD
PMID:12794065
RGD:1359088
NCBI chr17:81,510,740...81,554,036
Ensembl chr17:81,521,200...81,577,639
Pathway Gene Annotations
Disease Annotations Associated with Genes in the methionine cycle/metabolic pathway
Ahcy abdominal aortic aneurysm , amino acid metabolic disorder , Animal Disease Models , Experimental Arthritis , genetic disease , hyperhomocysteinemia , hypermethioninemia , hypermethioninemia with deficiency of S-adenosylhomocysteine hydrolase , hypertension , Hypoxia , lung adenocarcinoma , metabolic dysfunction-associated steatotic liver disease , pyridoxine deficiency anemia , Rhabdomyolysis , Wilson disease Amd1 lung non-small cell carcinoma , Overweight , prostate cancer As3mt Arsenic Poisoning , attention deficit hyperactivity disorder , Birth Weight , Developmental Disabilities , Glandular and Epithelial Neoplasms , Insulin Resistance , Lung Neoplasms , Micronuclei, Chromosome-Defective , schizophrenia , skin disease , urinary bladder cancer Asmt autistic disorder , Wilson disease Bhmt alcohol-associated liver disease , cerebral infarction , hepatocellular carcinoma , metabolic dysfunction and alcohol associated liver disease , neural tube defect , non-Hodgkin lymphoma , placental abruption , pulmonary embolism , type 2 diabetes mellitus , Wilson disease Carm1 asthma , estrogen-receptor positive breast cancer , hepatocellular adenoma , hepatocellular carcinoma , Neurodevelopmental Disorders , prostate carcinoma in situ , Prostatic Neoplasms , psoriasis Cbs autism spectrum disorder , cardiovascular system disease , cerebral infarction , Chronic Experimental Pancreatitis , congenital contractural arachnodactyly , connective tissue disease , coronary artery disease , Endotoxemia , Experimental Diabetes Mellitus , hereditary breast ovarian cancer syndrome , homocystinuria , Homocystinuria, Pyridoxine-Responsive , hyperhomocysteinemia , hypertension , intellectual disability , irritable bowel syndrome , malaria , Malnutrition , melanoma , neural tube defect , non-Hodgkin lymphoma , Prenatal Exposure Delayed Effects , Sepsis , thoracic aortic aneurysm , transient cerebral ischemia , tuberculosis , type 2 diabetes mellitus , Vitamin B Deficiency , vitamin B12 deficiency Chdh congestive heart failure Comt Acute Pain , alcohol dependence , alcohol use disorder , amphetamine abuse , Animal Mammary Neoplasms , attention deficit hyperactivity disorder , autism spectrum disorder , autistic disorder , Bardet-Biedl syndrome , bipolar disorder , Brain Injuries , breast cancer , Breast Neoplasms , bulimia nervosa , cannabis abuse , cannabis dependence , Catalepsy , Chemical and Drug Induced Liver Injury , Child Behavior Disorders , cocaine dependence , Cocaine-Related Disorders , cognitive disorder , DiGeorge syndrome , dilated cardiomyopathy , disease of mental health , drug dependence , Drug-Induced Dyskinesia , endometrial cancer , epilepsy , eumycotic mycetoma , Experimental Autoimmune Encephalomyelitis , Experimental Diabetes Mellitus , Fatigue , Fetal Growth Retardation , fibromyalgia , hepatocellular carcinoma , heroin dependence , Hyperalgesia , hypertension , intermittent explosive disorder , leiomyoma , lung cancer , Lymphatic Metastasis , Memory Disorders , morphine dependence , Musculoskeletal Pain , Neck Pain , neonatal abstinence syndrome , nicotine dependence , obesity , obsessive-compulsive disorder , opiate dependence , ovarian cancer , Pain , panic disorder , Paranoid Disorders , Parkinsonism , pathological gambling , pheochromocytoma , polycystic ovary syndrome , pre-eclampsia , prostate cancer , Prostatic Neoplasms , psoriasis , Recurrence , renal cell carcinoma , schizophrenia , Schizophrenia Spectrum and Other Psychotic Disorders , Temporomandibular Joint Disorders , uremia , urinary bladder cancer , velocardiofacial syndrome , Venous Thrombosis , vitiligo , withdrawal disorder Cth amino acid metabolic disorder , cataract , cystathioninuria , Fetal Growth Retardation , genetic disease , hyperhomocysteinemia , melanoma , Retinal Neovascularization Dnmt1 acute myeloid leukemia , adenocarcinoma , alopecia areata , anxiety disorder , asthma , Ataxia , autism spectrum disorder , autoimmune disease , autosomal dominant cerebellar ataxia, deafness and narcolepsy , Beckwith-Wiedemann syndrome , Binge Drinking , Brain Injuries , Breast Neoplasms , bronchiolo-alveolar adenocarcinoma , Carcinogenesis , carcinoma , cardiomyopathy , cerebellar ataxia , Charcot-Marie-Tooth disease , choline deficiency disease , chronic myeloid leukemia , clear cell renal cell carcinoma , Colonic Neoplasms , Colorectal Neoplasms , congenital heart disease , congestive heart failure , dementia , Endometrial Neoplasms , Endometrioid Carcinomas , endometriosis , endometriosis of uterus , Experimental Arthritis , fetal alcohol spectrum disorder , Fetal Growth Retardation , genetic disease , Graves' disease , Hearing Loss , hepatocellular carcinoma , hereditary sensory neuropathy , hereditary sensory neuropathy type 1E , hypertrophic cardiomyopathy , liver cirrhosis , lung cancer , lung carcinoma , lung non-small cell carcinoma , medulloblastoma , metabolic dysfunction and alcohol associated liver disease , middle cerebral artery infarction , mucoepidermoid carcinoma , myelodysplastic syndrome , Neoplasm Invasiveness , Oral Lichen Planus , Ovarian Neoplasms , pancreatic ductal carcinoma , Pancreatic Intraepithelial Neoplasia , Peritoneal Fibrosis , Pituitary Stalk Interruption Syndrome , prostate adenocarcinoma , prostate cancer , prostate carcinoma in situ , Prostatic Neoplasms , rheumatoid arthritis , schizophrenia , spastic ataxia , Spastic Paraparesis , Stomach Neoplasms , systemic lupus erythematosus , type 2 diabetes mellitus , urinary bladder cancer , Uterine Cervical Neoplasms Dnmt3a acute lymphoblastic leukemia , acute monocytic leukemia , acute myeloid leukemia , acute promyelocytic leukemia , amyotrophic lateral sclerosis , autism spectrum disorder , autoimmune thrombocytopenic purpura , bone marrow disease , Brain Hypoxia-Ischemia , Breast Neoplasms , Carcinogenesis , chronic myeloid leukemia , clear cell renal cell carcinoma , congenital heart disease , Craniofacial Abnormalities , Crohn's disease , depressive disorder , Desbuquois dysplasia , diffuse large B-cell lymphoma , Dwarfism , endometriosis , endometriosis of uterus , Facies , genetic disease , glioblastoma , Growth Disorders , hepatocellular carcinoma , Heyn-Sproul-Jackson Syndrome , Immunoblastic Lymphadenopathy , intellectual disability , juvenile myelomonocytic leukemia , lung adenocarcinoma , lung cancer , lung carcinoma , Lung Neoplasms , melanoma , microcephaly , middle cerebral artery infarction , multiple myeloma , Muscle Hypotonia , myelodysplastic syndrome , myeloid neoplasm , Neoplasm Recurrence, Local , Nervous System Malformations , Neurodevelopmental Disorders , obesity , peripheral T-cell lymphoma , primary cutaneous T-cell non-Hodgkin lymphoma , prostate adenocarcinoma , prostatitis , sciatic neuropathy , Sezary's disease , stomach cancer , T-cell acute lymphoblastic leukemia , Tatton-Brown-Rahman syndrome Dnmt3b acute myeloid leukemia , anxiety disorder , autism spectrum disorder , autoimmune thrombocytopenic purpura , B-Cell Chronic Lymphocytic Leukemia , Breast Neoplasms , carcinoma , chronic myeloid leukemia , colorectal adenocarcinoma , Colorectal Neoplasms , congenital heart disease , Craniofacial Abnormalities , Dysmenorrhea , Endometrial Neoplasms , Endometrioid Carcinomas , endometriosis , endometriosis of uterus , esophagus squamous cell carcinoma , Experimental Mammary Neoplasms , facioscapulohumeral muscular dystrophy 4 , Familial Prostate Cancer , Female Infertility , fetal alcohol spectrum disorder , Fetal Growth Retardation , gastric body carcinoma , genetic disease , head and neck squamous cell carcinoma , hepatocellular carcinoma , immunodeficiency-centromeric instability-facial anomalies syndrome , immunodeficiency-centromeric instability-facial anomalies syndrome 1 , Kabuki Syndrome 1 , lung adenocarcinoma , lung cancer , lung small cell carcinoma , Lymphatic Metastasis , Multiple Primary Neoplasms , myelodysplastic syndrome , Neoplasm Metastasis , Oral Lichen Planus , oral squamous cell carcinoma , pancreatic ductal carcinoma , primary immunodeficiency disease , prostate adenocarcinoma , Prostatic Neoplasms , prostatitis , rheumatoid arthritis , schizophrenia , skin melanoma , Stomach Neoplasms , thymoma , type 1 diabetes mellitus , Uterine Cervical Neoplasms Dot1l acute biphenotypic leukemia , Colorectal Neoplasms , Developmental Disease , dilated cardiomyopathy 1A , genetic disease , lung adenocarcinoma , Nil-Deshwan neurodevelopmental syndrome , Prostatic Neoplasms Ezh2 abdominal aortic aneurysm , acute lymphoblastic leukemia , acute megakaryocytic leukemia , acute myeloid leukemia , B-cell lymphoma , Breast Neoplasms , cholangiocarcinoma , Chromosome Breakage , chronic myeloid leukemia , chronic myelomonocytic leukemia , colon cancer , colorectal adenocarcinoma , colorectal adenoma , colorectal cancer , colorectal carcinoma , Congenital Abnormalities , Congenital Upper Extremity Deformities , congestive heart failure , COVID-19 , craniosynostosis , Desbuquois dysplasia , diffuse large B-cell lymphoma , Endometrial Neoplasms , endometriosis , esophagus squamous cell carcinoma , Experimental Colitis , Experimental Diabetes Mellitus , follicular lymphoma , genetic disease , glioblastoma , hepatocellular carcinoma , Hereditary Neoplastic Syndromes , invasive ductal carcinoma , juvenile myelomonocytic leukemia , Kidney Reperfusion Injury , Left Ventricular Hypertrophy , leiomyoma , lung adenocarcinoma , lung cancer , lung non-small cell carcinoma , malignant pleural mesothelioma , metabolic dysfunction-associated steatotic liver disease , myelodysplastic syndrome , myelodysplastic/myeloproliferative neoplasm , myelofibrosis , myeloid leukemia associated with Down Syndrome , myeloid neoplasm , nasopharynx carcinoma , Neoplasm Metastasis , Neoplastic Cell Transformation , Neurodevelopmental Disorders , oral squamous cell carcinoma , osteosarcoma , Ovarian Neoplasms , pancreatic cancer , Peritoneal Adhesions , prostate cancer , Prostatic Neoplasms , renal Wilms' tumor , stomach cancer , T-cell acute lymphoblastic leukemia , Transplant Rejection , urinary bladder cancer , Weaver syndrome , Weight Gain Gamt amino acid metabolic disorder , cerebral creatine deficiency syndrome , epilepsy , genetic disease , guanidinoacetate methyltransferase deficiency , intellectual disability , late onset Parkinson's disease , Nervous System Malformations , pre-eclampsia , transient cerebral ischemia , visual epilepsy Gnmt Chronic Hepatitis , glycine N-methyltransferase deficiency , hepatitis , hepatocellular carcinoma , hyperhomocysteinemia , hypermethioninemia , Liver Neoplasms , metabolic dysfunction-associated steatotic liver disease , Prostatic Neoplasms Hnmt asthma , atopic dermatitis , autistic disorder , autosomal recessive intellectual developmental disorder 51 , brain infarction , Bronchial Hyperreactivity , Down syndrome , drug allergy , Dyssomnias , essential tremor , gastrointestinal system disease , Huntington's disease , Language Development Disorders , Parkinson's disease , Pick's disease , rhinitis , schizophrenia , ulcerative colitis , urticaria Il4i1 Acute Lung Injury , Inflammation Kmt5a prostate cancer Mars1 Charcot-Marie-Tooth disease , Charcot-Marie-Tooth disease axonal type 2U , hereditary spastic paraplegia 70 , INTERSTITIAL LUNG AND LIVER DISEASE , nonphotosensitive trichothiodystrophy 9 , pulmonary alveolar proteinosis , spinal muscular atrophy Mat1a amino acid metabolic disorder , brain disease , Chemical and Drug Induced Liver Injury , demyelinating disease , genetic disease , hepatocellular carcinoma , hypermethioninemia , Hyperplasia , steatotic liver disease , type 2 diabetes mellitus Mat2a coronary artery disease , fetal alcohol spectrum disorder , lung cancer , Marfan syndrome , Prenatal Exposure Delayed Effects , thoracic aortic aneurysm Mrm2 mitochondrial DNA depletion syndrome 17 Msrb3 autosomal recessive nonsyndromic deafness , autosomal recessive nonsyndromic deafness 74 , genetic disease , Hearing Loss Mtap biliary tract benign neoplasm , common bile duct neoplasm , Desbuquois dysplasia , diaphyseal medullary stenosis with malignant fibrous histiocytoma , melanoma , Nevus , pancreatic cancer , Prostatic Neoplasms Mtfmt combined oxidative phosphorylation deficiency 15 , Dwarfism , genetic disease , Leigh disease , microcephaly , mitochondrial complex I deficiency , nuclear type mitochondrial complex I deficiency 27 , Waardenburg Syndrome Type 2F Mthfr abdominal aortic aneurysm , acute kidney failure , acute lymphoblastic leukemia , acute myeloid leukemia , Albuminuria , alcoholic liver cirrhosis , allergic disease , alopecia , Alzheimer's disease , amyotrophic lateral sclerosis , anemia , angle-closure glaucoma , ankylosing spondylitis , aphthous stomatitis , Arsenic Poisoning , Arterial Occlusive Diseases , asthma , atherosclerosis , attention deficit hyperactivity disorder , autism spectrum disorder , autistic disorder , B-Cell Chronic Lymphocytic Leukemia , Banti's Syndrome , bipolar disorder , brain ischemia , Breast Neoplasms , Budd-Chiari syndrome , cardia cancer , cardiovascular system disease , carotid stenosis , cataract , cerebral infarction , cervical cancer , Chemical and Drug Induced Liver Injury , cholangiocarcinoma , chronic kidney disease , chronic myeloid leukemia , clear cell renal cell carcinoma , cleft lip , clubfoot , coarctation of the aorta , Cognitive Dysfunction , Colonic Neoplasms , Colorectal Neoplasms , congenital heart disease , Conotruncal Cardiac Defects , coronary artery disease , Coronary Disease , coronary restenosis , Crohn's disease , Cytomegalovirus Infections , depressive disorder , Developmental Disabilities , dextro-looped transposition of the great arteries , diabetes mellitus , diabetic angiopathy , Diabetic Nephropathies , diabetic retinopathy , diffuse large B-cell lymphoma , Down syndrome , Drug Eruptions , Drug-Related Side Effects and Adverse Reactions , end stage renal disease , Endometrial Neoplasms , epilepsy with generalized tonic-clonic seizures , Experimental Diabetes Mellitus , eye disease , factor VIII deficiency , familial Mediterranean fever , Female Infertility , Folate-Sensitive Neural Tube Defects , follicular lymphoma , gastrointestinal stromal tumor , gastrointestinal system disease , genetic disease , glomerulonephritis , graft-versus-host disease , Graves' disease , Habitual Abortions , Hearing Loss , Helicobacter Infections , Hematologic Neoplasms , hematopoietic system disease , hepatic veno-occlusive disease , hepatitis B , hepatocellular carcinoma , hyperhomocysteinemia , hyperthyroidism , hypopituitarism , hypothyroidism , inflammatory bowel disease , Inherited Blood Coagulation Disease , intellectual disability , intracranial sinus thrombosis , ischemia , kidney disease , kidney failure , Kuhnt-Junius degeneration , Left Ventricular Hypertrophy , Leukoencephalopathies , leukopenia , liver benign neoplasm , liver cirrhosis , liver disease , Lung Neoplasms , lung small cell carcinoma , lymphoma , male infertility , Malnutrition , Maxillofacial Abnormalities , Meniere's disease , metabolic dysfunction-associated steatotic liver disease , Methylenetetrahydrofolate Reductase Deficiency , Microsatellite Instability , Microvascular Angina , migraine , migraine with aura , mitral valve disease , Mthfr Deficiency, Thermolabile Type , mucositis , multiple myeloma , myeloid neoplasm , myelomeningocele , myocardial infarction , Necrosis , Neoplasm Metastasis , nephroblastoma , nephrosclerosis , nervous system disease , neural tube defect , neutropenia , non-arteritic anterior ischemic optic neuropathy , non-Hodgkin lymphoma , open-angle glaucoma , oral squamous cell carcinoma , osteonecrosis , osteosarcoma , pancreatic cancer , papillomavirus infectious disease , Parkinson's disease , peripheral artery disease , portal vein thrombosis , Prenatal Exposure Delayed Effects , prostate cancer , Prostatic Neoplasms , pulmonary embolism , rectal benign neoplasm , renal artery disease , renal cell carcinoma , retinal disease , retinal vein occlusion , rheumatoid arthritis , schizophrenia , sickle cell anemia , skin disease , smallpox , spina bifida , spinal cord disease , sporadic breast cancer , squamous cell carcinoma , steatotic liver disease , stomach cancer , Stomach Neoplasms , stroke , Sudden Hearing Loss , tetralogy of Fallot , thrombocytopenia , thrombophilia , thrombophilia due to thrombin defect , thrombosis , Thrombotic Microangiopathies , thyrotoxicosis , transitional cell carcinoma , type 1 diabetes mellitus , type 2 diabetes mellitus , urinary bladder cancer , Uterine Cervical Dysplasia , Uterine Cervical Neoplasms , Vascular Calcification , vascular dementia , vascular disease , Venous Thromboembolism , Venous Thrombosis , Vitamin B Deficiency Mtr abdominal aortic aneurysm , acute lymphoblastic leukemia , autism spectrum disorder , autistic disorder , Breast Neoplasms , cerebral infarction , cleft lip , cleft palate , Drug-Related Side Effects and Adverse Reactions , epilepsy , Experimental Diabetes Mellitus , fetal alcohol spectrum disorder , Folate-Sensitive Neural Tube Defects , follicular lymphoma , gastrointestinal stromal tumor , gastrointestinal system disease , genetic disease , Hearing Loss , heart disease , hematopoietic system disease , homocystinuria , homocystinuria-megaloblastic anemia cblG type , hyperhomocysteinemia , hypertension , IgA glomerulonephritis , inherited metabolic disorder , intellectual disability , Leukoencephalopathies , lymphoma , male infertility , Malnutrition , methylmalonic aciduria and homocystinuria type cblG , multiple myeloma , pancreatic cancer , Prenatal Exposure Delayed Effects , retinoblastoma , spina bifida , Sudden Hearing Loss , type 2 diabetes mellitus , urinary bladder cancer , Vitamin B Deficiency , vitamin B12 deficiency Mtrr abdominal aortic aneurysm , acute lymphoblastic leukemia , acute myeloid leukemia , adenoma , anencephaly , Colorectal Neoplasms , Diabetic Nephropathies , Down syndrome , Drug-Related Side Effects and Adverse Reactions , Folate-Sensitive Neural Tube Defects , gastrointestinal stromal tumor , genetic disease , heart disease , heart septal defect , hepatocellular carcinoma , homocystinuria , homocystinuria-megaloblastic anemia cblE type , homocystinuria-megaloblastic anemia cblG type , hyperhomocysteinemia , inherited metabolic disorder , male infertility , meningioma , methylmalonic aciduria and homocystinuria type cblG , multiple myeloma , myelodysplastic syndrome , nervous system disease , non-Hodgkin lymphoma , pancreatic cancer , Parkinson's disease , spina bifida , Temporomandibular Joint Disorders , ulcerative colitis Nnmt abdominal aortic aneurysm , Arterial Occlusive Diseases , atherosclerosis , basal cell carcinoma , coronary artery disease , hepatocellular carcinoma , left ventricular failure , Metabolic Syndrome , Pulmonary Arterial Hypertension , renal cell carcinoma Pcmt1 Alzheimer's disease , Aortic Injuries , congestive heart failure , high grade glioma , malignant astrocytoma , spina bifida Pemt Experimental Diabetes Mellitus , Experimental Liver Neoplasms , liver cirrhosis , metabolic dysfunction and alcohol associated liver disease , metabolic dysfunction-associated steatotic liver disease Pnmt Alzheimer's disease , Contusions , Experimental Diabetes Mellitus , hypertension , hypoglycemia , multiple sclerosis , Reperfusion Injury Prmt1 asthma , cleft palate , Cocaine-Related Disorders , Diabetic Nephropathies Prmt2 asthma , Cocaine-Related Disorders Prmt3 asthma Prmt5 asthma , Cocaine-Related Disorders , diffuse large B-cell lymphoma , idiopathic scoliosis , Leydig cell tumor , medulloblastoma , multiple myeloma , seminoma , Triple Negative Breast Neoplasms Prmt6 cocaine dependence , Cocaine-Related Disorders Prmt7 acanthosis nigricans , brachydactyly , Dwarfism , familial hyperlipidemia , generalized epilepsy , genetic disease , Insulin Resistance , intellectual disability , Neurodevelopmental Disorders , obesity , osteochondrodysplasia , renal hypoplasia , Short Stature, Brachydactyly, Intellectual Developmental Disability, and Seizures , steatotic liver disease Setd7 cognitive disorder , extrahepatic cholestasis , fetal alcohol spectrum disorder Setdb1 autistic disorder , high grade glioma , Huntington's disease , lung cancer , malignant mesothelioma , melanoma , prostate cancer , Prostatic Neoplasms , Rett syndrome , schizophrenia Shmt1 Animal Disease Models , breast cancer , Breast Neoplasms , COVID-19 , Drug-Related Side Effects and Adverse Reactions , gastrointestinal stromal tumor , lung adenocarcinoma , nervous system disease , non-Hodgkin lymphoma , ovarian cancer Sms anxiety disorder , Developmental Disease , genetic disease , intellectual disability , Pulmonary Arterial Hypertension , rheumatoid arthritis , Smith-Magenis syndrome , syndromic X-linked intellectual disability Snyder type Smyd2 Esophageal Neoplasms Srm Animal Disease Models , lung adenocarcinoma Suv39h1 Chromosome Breakage , Ependymomas , Myocardial Reperfusion Injury , Neoplastic Cell Transformation , pre-malignant neoplasm Suv39h1-ps1 Chromosome Breakage , Ependymomas , Neoplastic Cell Transformation Suv39h2 Parakeratosis
abdominal aortic aneurysm Ahcy , Ezh2 , Mthfr , Mtr , Mtrr , Nnmt acanthosis nigricans Prmt7 acute biphenotypic leukemia Dot1l acute kidney failure Mthfr Acute Lung Injury Il4i1 acute lymphoblastic leukemia Dnmt3a , Ezh2 , Mthfr , Mtr , Mtrr acute megakaryocytic leukemia Ezh2 acute monocytic leukemia Dnmt3a acute myeloid leukemia Dnmt1 , Dnmt3a , Dnmt3b , Ezh2 , Mthfr , Mtrr Acute Pain Comt acute promyelocytic leukemia Dnmt3a adenocarcinoma Dnmt1 adenoma Mtrr Albuminuria Mthfr alcohol dependence Comt alcohol use disorder Comt alcohol-associated liver disease Bhmt alcoholic liver cirrhosis Mthfr allergic disease Mthfr alopecia Mthfr alopecia areata Dnmt1 Alzheimer's disease Mthfr , Pcmt1 , Pnmt amino acid metabolic disorder Ahcy , Cth , Gamt , Mat1a amphetamine abuse Comt amyotrophic lateral sclerosis Dnmt3a , Mthfr anemia Mthfr anencephaly Mtrr angle-closure glaucoma Mthfr Animal Disease Models Ahcy , Shmt1 , Srm Animal Mammary Neoplasms Comt ankylosing spondylitis Mthfr anxiety disorder Dnmt1 , Dnmt3b , Sms Aortic Injuries Pcmt1 aphthous stomatitis Mthfr Arsenic Poisoning As3mt , Mthfr Arterial Occlusive Diseases Mthfr , Nnmt asthma Carm1 , Dnmt1 , Hnmt , Mthfr , Prmt1 , Prmt2 , Prmt3 , Prmt5 Ataxia Dnmt1 atherosclerosis Mthfr , Nnmt atopic dermatitis Hnmt attention deficit hyperactivity disorder As3mt , Comt , Mthfr autism spectrum disorder Cbs , Comt , Dnmt1 , Dnmt3a , Dnmt3b , Mthfr , Mtr autistic disorder Asmt , Comt , Hnmt , Mthfr , Mtr , Setdb1 autoimmune disease Dnmt1 autoimmune thrombocytopenic purpura Dnmt3a , Dnmt3b autosomal dominant cerebellar ataxia, deafness and narcolepsy Dnmt1 autosomal recessive intellectual developmental disorder 51 Hnmt autosomal recessive nonsyndromic deafness Msrb3 autosomal recessive nonsyndromic deafness 74 Msrb3 B-Cell Chronic Lymphocytic Leukemia Dnmt3b , Mthfr B-cell lymphoma Ezh2 Banti's Syndrome Mthfr Bardet-Biedl syndrome Comt basal cell carcinoma Nnmt Beckwith-Wiedemann syndrome Dnmt1 biliary tract benign neoplasm Mtap Binge Drinking Dnmt1 bipolar disorder Comt , Mthfr Birth Weight As3mt bone marrow disease Dnmt3a brachydactyly Prmt7 brain disease Mat1a Brain Hypoxia-Ischemia Dnmt3a brain infarction Hnmt Brain Injuries Comt , Dnmt1 brain ischemia Mthfr breast cancer Comt , Shmt1 Breast Neoplasms Comt , Dnmt1 , Dnmt3a , Dnmt3b , Ezh2 , Mthfr , Mtr , Shmt1 Bronchial Hyperreactivity Hnmt bronchiolo-alveolar adenocarcinoma Dnmt1 Budd-Chiari syndrome Mthfr bulimia nervosa Comt cannabis abuse Comt cannabis dependence Comt Carcinogenesis Dnmt1 , Dnmt3a carcinoma Dnmt1 , Dnmt3b cardia cancer Mthfr cardiomyopathy Dnmt1 cardiovascular system disease Cbs , Mthfr carotid stenosis Mthfr Catalepsy Comt cataract Cth , Mthfr cerebellar ataxia Dnmt1 cerebral creatine deficiency syndrome Gamt cerebral infarction Bhmt , Cbs , Mthfr , Mtr cervical cancer Mthfr Charcot-Marie-Tooth disease Dnmt1 , Mars1 Charcot-Marie-Tooth disease axonal type 2U Mars1 Chemical and Drug Induced Liver Injury Comt , Mat1a , Mthfr Child Behavior Disorders Comt cholangiocarcinoma Ezh2 , Mthfr choline deficiency disease Dnmt1 Chromosome Breakage Ezh2 , Suv39h1 , Suv39h1-ps1 Chronic Experimental Pancreatitis Cbs Chronic Hepatitis Gnmt chronic kidney disease Mthfr chronic myeloid leukemia Dnmt1 , Dnmt3a , Dnmt3b , Ezh2 , Mthfr chronic myelomonocytic leukemia Ezh2 clear cell renal cell carcinoma Dnmt1 , Dnmt3a , Mthfr cleft lip Mthfr , Mtr cleft palate Mtr , Prmt1 clubfoot Mthfr coarctation of the aorta Mthfr cocaine dependence Comt , Prmt6 Cocaine-Related Disorders Comt , Prmt1 , Prmt2 , Prmt5 , Prmt6 cognitive disorder Comt , Setd7 Cognitive Dysfunction Mthfr colon cancer Ezh2 Colonic Neoplasms Dnmt1 , Mthfr colorectal adenocarcinoma Dnmt3b , Ezh2 colorectal adenoma Ezh2 colorectal cancer Ezh2 colorectal carcinoma Ezh2 Colorectal Neoplasms Dnmt1 , Dnmt3b , Dot1l , Mthfr , Mtrr combined oxidative phosphorylation deficiency 15 Mtfmt common bile duct neoplasm Mtap Congenital Abnormalities Ezh2 congenital contractural arachnodactyly Cbs congenital heart disease Dnmt1 , Dnmt3a , Dnmt3b , Mthfr Congenital Upper Extremity Deformities Ezh2 congestive heart failure Chdh , Dnmt1 , Ezh2 , Pcmt1 connective tissue disease Cbs Conotruncal Cardiac Defects Mthfr Contusions Pnmt coronary artery disease Cbs , Mat2a , Mthfr , Nnmt Coronary Disease Mthfr coronary restenosis Mthfr COVID-19 Ezh2 , Shmt1 Craniofacial Abnormalities Dnmt3a , Dnmt3b craniosynostosis Ezh2 Crohn's disease Dnmt3a , Mthfr cystathioninuria Cth Cytomegalovirus Infections Mthfr dementia Dnmt1 demyelinating disease Mat1a depressive disorder Dnmt3a , Mthfr Desbuquois dysplasia Dnmt3a , Ezh2 , Mtap Developmental Disabilities As3mt , Mthfr Developmental Disease Dot1l , Sms dextro-looped transposition of the great arteries Mthfr diabetes mellitus Mthfr diabetic angiopathy Mthfr Diabetic Nephropathies Mthfr , Mtrr , Prmt1 diabetic retinopathy Mthfr diaphyseal medullary stenosis with malignant fibrous histiocytoma Mtap diffuse large B-cell lymphoma Dnmt3a , Ezh2 , Mthfr , Prmt5 DiGeorge syndrome Comt dilated cardiomyopathy Comt dilated cardiomyopathy 1A Dot1l disease of mental health Comt Down syndrome Hnmt , Mthfr , Mtrr drug allergy Hnmt drug dependence Comt Drug Eruptions Mthfr Drug-Induced Dyskinesia Comt Drug-Related Side Effects and Adverse Reactions Mthfr , Mtr , Mtrr , Shmt1 Dwarfism Dnmt3a , Mtfmt , Prmt7 Dysmenorrhea Dnmt3b Dyssomnias Hnmt end stage renal disease Mthfr endometrial cancer Comt Endometrial Neoplasms Dnmt1 , Dnmt3b , Ezh2 , Mthfr Endometrioid Carcinomas Dnmt1 , Dnmt3b endometriosis Dnmt1 , Dnmt3a , Dnmt3b , Ezh2 endometriosis of uterus Dnmt1 , Dnmt3a , Dnmt3b Endotoxemia Cbs Ependymomas Suv39h1 , Suv39h1-ps1 epilepsy Comt , Gamt , Mtr epilepsy with generalized tonic-clonic seizures Mthfr Esophageal Neoplasms Smyd2 esophagus squamous cell carcinoma Dnmt3b , Ezh2 essential tremor Hnmt estrogen-receptor positive breast cancer Carm1 eumycotic mycetoma Comt Experimental Arthritis Ahcy , Dnmt1 Experimental Autoimmune Encephalomyelitis Comt Experimental Colitis Ezh2 Experimental Diabetes Mellitus Cbs , Comt , Ezh2 , Mthfr , Mtr , Pemt , Pnmt Experimental Liver Neoplasms Pemt Experimental Mammary Neoplasms Dnmt3b extrahepatic cholestasis Setd7 eye disease Mthfr Facies Dnmt3a facioscapulohumeral muscular dystrophy 4 Dnmt3b factor VIII deficiency Mthfr familial hyperlipidemia Prmt7 familial Mediterranean fever Mthfr Familial Prostate Cancer Dnmt3b Fatigue Comt Female Infertility Dnmt3b , Mthfr fetal alcohol spectrum disorder Dnmt1 , Dnmt3b , Mat2a , Mtr , Setd7 Fetal Growth Retardation Comt , Cth , Dnmt1 , Dnmt3b fibromyalgia Comt Folate-Sensitive Neural Tube Defects Mthfr , Mtr , Mtrr follicular lymphoma Ezh2 , Mthfr , Mtr gastric body carcinoma Dnmt3b gastrointestinal stromal tumor Mthfr , Mtr , Mtrr , Shmt1 gastrointestinal system disease Hnmt , Mthfr , Mtr generalized epilepsy Prmt7 genetic disease Ahcy , Cth , Dnmt1 , Dnmt3a , Dnmt3b , Dot1l , Ezh2 , Gamt , Mat1a , Msrb3 , Mtfmt , Mthfr , Mtr , Mtrr , Prmt7 , Sms Glandular and Epithelial Neoplasms As3mt glioblastoma Dnmt3a , Ezh2 glomerulonephritis Mthfr glycine N-methyltransferase deficiency Gnmt graft-versus-host disease Mthfr Graves' disease Dnmt1 , Mthfr Growth Disorders Dnmt3a guanidinoacetate methyltransferase deficiency Gamt Habitual Abortions Mthfr head and neck squamous cell carcinoma Dnmt3b Hearing Loss Dnmt1 , Msrb3 , Mthfr , Mtr heart disease Mtr , Mtrr heart septal defect Mtrr Helicobacter Infections Mthfr Hematologic Neoplasms Mthfr hematopoietic system disease Mthfr , Mtr hepatic veno-occlusive disease Mthfr hepatitis Gnmt hepatitis B Mthfr hepatocellular adenoma Carm1 hepatocellular carcinoma Bhmt , Carm1 , Comt , Dnmt1 , Dnmt3a , Dnmt3b , Ezh2 , Gnmt , Mat1a , Mthfr , Mtrr , Nnmt hereditary breast ovarian cancer syndrome Cbs Hereditary Neoplastic Syndromes Ezh2 hereditary sensory neuropathy Dnmt1 hereditary sensory neuropathy type 1E Dnmt1 hereditary spastic paraplegia 70 Mars1 heroin dependence Comt Heyn-Sproul-Jackson Syndrome Dnmt3a high grade glioma Pcmt1 , Setdb1 homocystinuria Cbs , Mtr , Mtrr Homocystinuria, Pyridoxine-Responsive Cbs homocystinuria-megaloblastic anemia cblE type Mtrr homocystinuria-megaloblastic anemia cblG type Mtr , Mtrr Huntington's disease Hnmt , Setdb1 Hyperalgesia Comt hyperhomocysteinemia Ahcy , Cbs , Cth , Gnmt , Mthfr , Mtr , Mtrr hypermethioninemia Ahcy , Gnmt , Mat1a hypermethioninemia with deficiency of S-adenosylhomocysteine hydrolase Ahcy Hyperplasia Mat1a hypertension Ahcy , Cbs , Comt , Mtr , Pnmt hyperthyroidism Mthfr hypertrophic cardiomyopathy Dnmt1 hypoglycemia Pnmt hypopituitarism Mthfr hypothyroidism Mthfr Hypoxia Ahcy idiopathic scoliosis Prmt5 IgA glomerulonephritis Mtr Immunoblastic Lymphadenopathy Dnmt3a immunodeficiency-centromeric instability-facial anomalies syndrome Dnmt3b immunodeficiency-centromeric instability-facial anomalies syndrome 1 Dnmt3b Inflammation Il4i1 inflammatory bowel disease Mthfr Inherited Blood Coagulation Disease Mthfr inherited metabolic disorder Mtr , Mtrr Insulin Resistance As3mt , Prmt7 intellectual disability Cbs , Dnmt3a , Gamt , Mthfr , Mtr , Prmt7 , Sms intermittent explosive disorder Comt INTERSTITIAL LUNG AND LIVER DISEASE Mars1 intracranial sinus thrombosis Mthfr invasive ductal carcinoma Ezh2 irritable bowel syndrome Cbs ischemia Mthfr juvenile myelomonocytic leukemia Dnmt3a , Ezh2 Kabuki Syndrome 1 Dnmt3b kidney disease Mthfr kidney failure Mthfr Kidney Reperfusion Injury Ezh2 Kuhnt-Junius degeneration Mthfr Language Development Disorders Hnmt late onset Parkinson's disease Gamt left ventricular failure Nnmt Left Ventricular Hypertrophy Ezh2 , Mthfr Leigh disease Mtfmt leiomyoma Comt , Ezh2 Leukoencephalopathies Mthfr , Mtr leukopenia Mthfr Leydig cell tumor Prmt5 liver benign neoplasm Mthfr liver cirrhosis Dnmt1 , Mthfr , Pemt liver disease Mthfr Liver Neoplasms Gnmt lung adenocarcinoma Ahcy , Dnmt3a , Dnmt3b , Dot1l , Ezh2 , Shmt1 , Srm lung cancer Comt , Dnmt1 , Dnmt3a , Dnmt3b , Ezh2 , Mat2a , Setdb1 lung carcinoma Dnmt1 , Dnmt3a Lung Neoplasms As3mt , Dnmt3a , Mthfr lung non-small cell carcinoma Amd1 , Dnmt1 , Ezh2 lung small cell carcinoma Dnmt3b , Mthfr Lymphatic Metastasis Comt , Dnmt3b lymphoma Mthfr , Mtr malaria Cbs male infertility Mthfr , Mtr , Mtrr malignant astrocytoma Pcmt1 malignant mesothelioma Setdb1 malignant pleural mesothelioma Ezh2 Malnutrition Cbs , Mthfr , Mtr Marfan syndrome Mat2a Maxillofacial Abnormalities Mthfr medulloblastoma Dnmt1 , Prmt5 melanoma Cbs , Cth , Dnmt3a , Mtap , Setdb1 Memory Disorders Comt Meniere's disease Mthfr meningioma Mtrr metabolic dysfunction and alcohol associated liver disease Bhmt , Dnmt1 , Pemt metabolic dysfunction-associated steatotic liver disease Ahcy , Ezh2 , Gnmt , Mthfr , Pemt Metabolic Syndrome Nnmt Methylenetetrahydrofolate Reductase Deficiency Mthfr methylmalonic aciduria and homocystinuria type cblG Mtr , Mtrr microcephaly Dnmt3a , Mtfmt Micronuclei, Chromosome-Defective As3mt Microsatellite Instability Mthfr Microvascular Angina Mthfr middle cerebral artery infarction Dnmt1 , Dnmt3a migraine Mthfr migraine with aura Mthfr mitochondrial complex I deficiency Mtfmt mitochondrial DNA depletion syndrome 17 Mrm2 mitral valve disease Mthfr morphine dependence Comt Mthfr Deficiency, Thermolabile Type Mthfr mucoepidermoid carcinoma Dnmt1 mucositis Mthfr multiple myeloma Dnmt3a , Mthfr , Mtr , Mtrr , Prmt5 Multiple Primary Neoplasms Dnmt3b multiple sclerosis Pnmt Muscle Hypotonia Dnmt3a Musculoskeletal Pain Comt myelodysplastic syndrome Dnmt1 , Dnmt3a , Dnmt3b , Ezh2 , Mtrr myelodysplastic/myeloproliferative neoplasm Ezh2 myelofibrosis Ezh2 myeloid leukemia associated with Down Syndrome Ezh2 myeloid neoplasm Dnmt3a , Ezh2 , Mthfr myelomeningocele Mthfr myocardial infarction Mthfr Myocardial Reperfusion Injury Suv39h1 nasopharynx carcinoma Ezh2 Neck Pain Comt Necrosis Mthfr neonatal abstinence syndrome Comt Neoplasm Invasiveness Dnmt1 Neoplasm Metastasis Dnmt3b , Ezh2 , Mthfr Neoplasm Recurrence, Local Dnmt3a Neoplastic Cell Transformation Ezh2 , Suv39h1 , Suv39h1-ps1 nephroblastoma Mthfr nephrosclerosis Mthfr nervous system disease Mthfr , Mtrr , Shmt1 Nervous System Malformations Dnmt3a , Gamt neural tube defect Bhmt , Cbs , Mthfr Neurodevelopmental Disorders Carm1 , Dnmt3a , Ezh2 , Prmt7 neutropenia Mthfr Nevus Mtap nicotine dependence Comt Nil-Deshwan neurodevelopmental syndrome Dot1l non-arteritic anterior ischemic optic neuropathy Mthfr non-Hodgkin lymphoma Bhmt , Cbs , Mthfr , Mtrr , Shmt1 nonphotosensitive trichothiodystrophy 9 Mars1 nuclear type mitochondrial complex I deficiency 27 Mtfmt obesity Comt , Dnmt3a , Prmt7 obsessive-compulsive disorder Comt open-angle glaucoma Mthfr opiate dependence Comt Oral Lichen Planus Dnmt1 , Dnmt3b oral squamous cell carcinoma Dnmt3b , Ezh2 , Mthfr osteochondrodysplasia Prmt7 osteonecrosis Mthfr osteosarcoma Ezh2 , Mthfr ovarian cancer Comt , Shmt1 Ovarian Neoplasms Dnmt1 , Ezh2 Overweight Amd1 Pain Comt pancreatic cancer Ezh2 , Mtap , Mthfr , Mtr , Mtrr pancreatic ductal carcinoma Dnmt1 , Dnmt3b Pancreatic Intraepithelial Neoplasia Dnmt1 panic disorder Comt papillomavirus infectious disease Mthfr Parakeratosis Suv39h2 Paranoid Disorders Comt Parkinson's disease Hnmt , Mthfr , Mtrr Parkinsonism Comt pathological gambling Comt peripheral artery disease Mthfr peripheral T-cell lymphoma Dnmt3a Peritoneal Adhesions Ezh2 Peritoneal Fibrosis Dnmt1 pheochromocytoma Comt Pick's disease Hnmt Pituitary Stalk Interruption Syndrome Dnmt1 placental abruption Bhmt polycystic ovary syndrome Comt portal vein thrombosis Mthfr pre-eclampsia Comt , Gamt pre-malignant neoplasm Suv39h1 Prenatal Exposure Delayed Effects Cbs , Mat2a , Mthfr , Mtr primary cutaneous T-cell non-Hodgkin lymphoma Dnmt3a primary immunodeficiency disease Dnmt3b prostate adenocarcinoma Dnmt1 , Dnmt3a , Dnmt3b prostate cancer Amd1 , Comt , Dnmt1 , Ezh2 , Kmt5a , Mthfr , Setdb1 prostate carcinoma in situ Carm1 , Dnmt1 Prostatic Neoplasms Carm1 , Comt , Dnmt1 , Dnmt3b , Dot1l , Ezh2 , Gnmt , Mtap , Mthfr , Setdb1 prostatitis Dnmt3a , Dnmt3b psoriasis Carm1 , Comt pulmonary alveolar proteinosis Mars1 Pulmonary Arterial Hypertension Nnmt , Sms pulmonary embolism Bhmt , Mthfr pyridoxine deficiency anemia Ahcy rectal benign neoplasm Mthfr Recurrence Comt renal artery disease Mthfr renal cell carcinoma Comt , Mthfr , Nnmt renal hypoplasia Prmt7 renal Wilms' tumor Ezh2 Reperfusion Injury Pnmt retinal disease Mthfr Retinal Neovascularization Cth retinal vein occlusion Mthfr retinoblastoma Mtr Rett syndrome Setdb1 Rhabdomyolysis Ahcy rheumatoid arthritis Dnmt1 , Dnmt3b , Mthfr , Sms rhinitis Hnmt schizophrenia As3mt , Comt , Dnmt1 , Dnmt3b , Hnmt , Mthfr , Setdb1 Schizophrenia Spectrum and Other Psychotic Disorders Comt sciatic neuropathy Dnmt3a seminoma Prmt5 Sepsis Cbs Sezary's disease Dnmt3a Short Stature, Brachydactyly, Intellectual Developmental Disability, and Seizures Prmt7 sickle cell anemia Mthfr skin disease As3mt , Mthfr skin melanoma Dnmt3b smallpox Mthfr Smith-Magenis syndrome Sms spastic ataxia Dnmt1 Spastic Paraparesis Dnmt1 spina bifida Mthfr , Mtr , Mtrr , Pcmt1 spinal cord disease Mthfr spinal muscular atrophy Mars1 sporadic breast cancer Mthfr squamous cell carcinoma Mthfr steatotic liver disease Mat1a , Mthfr , Prmt7 stomach cancer Dnmt3a , Ezh2 , Mthfr Stomach Neoplasms Dnmt1 , Dnmt3b , Mthfr stroke Mthfr Sudden Hearing Loss Mthfr , Mtr syndromic X-linked intellectual disability Snyder type Sms systemic lupus erythematosus Dnmt1 T-cell acute lymphoblastic leukemia Dnmt3a , Ezh2 Tatton-Brown-Rahman syndrome Dnmt3a Temporomandibular Joint Disorders Comt , Mtrr tetralogy of Fallot Mthfr thoracic aortic aneurysm Cbs , Mat2a thrombocytopenia Mthfr thrombophilia Mthfr thrombophilia due to thrombin defect Mthfr thrombosis Mthfr Thrombotic Microangiopathies Mthfr thymoma Dnmt3b thyrotoxicosis Mthfr transient cerebral ischemia Cbs , Gamt transitional cell carcinoma Mthfr Transplant Rejection Ezh2 Triple Negative Breast Neoplasms Prmt5 tuberculosis Cbs type 1 diabetes mellitus Dnmt3b , Mthfr type 2 diabetes mellitus Bhmt , Cbs , Dnmt1 , Mat1a , Mthfr , Mtr ulcerative colitis Hnmt , Mtrr uremia Comt urinary bladder cancer As3mt , Comt , Dnmt1 , Ezh2 , Mthfr , Mtr urticaria Hnmt Uterine Cervical Dysplasia Mthfr Uterine Cervical Neoplasms Dnmt1 , Dnmt3b , Mthfr Vascular Calcification Mthfr vascular dementia Mthfr vascular disease Mthfr velocardiofacial syndrome Comt Venous Thromboembolism Mthfr Venous Thrombosis Comt , Mthfr visual epilepsy Gamt Vitamin B Deficiency Cbs , Mthfr , Mtr vitamin B12 deficiency Cbs , Mtr vitiligo Comt Waardenburg Syndrome Type 2F Mtfmt Weaver syndrome Ezh2 Weight Gain Ezh2 Wilson disease Ahcy , Asmt , Bhmt withdrawal disorder Comt