Estrogen Pathway Suite
![]() |
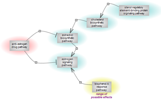
Signaling by the hormone estrogen plays essential roles in female sexual development and reproductive functions and is also important in bone and cardiovascular systems and in brain functions. Estrogen signals by activating two nuclear receptors and the G-protein coupled estrogen receptor along with the fraction of membrane-tethered receptors. The expression of many genes is affected by the activity of the nuclear receptors while other signaling pathways can be synergistically activated by the membrane-bound receptors. Deregulated estrogen signaling has been implicated in the growth and development of breast cancers. Pharmacologically, two approaches have been used to counteract estrogen-driven proliferation and promote tumor regression. One is targeting the estrogen receptors while the other aims at inhibiting its biosynthesis. Several estrogen receptor modulators have been developed and among the most widely used is the non-steroidal anti-estrogen tamoxifen. Aromatase inhibitors on the other hand target the enzyme that catalyzes the rate-limiting step of estrogen biosynthesis. Estradiol is the main C18 estrogen and like all steroid hormones is derived from cholesterol. Cholesterol is obtained from the diet or via de novo synthesis from acetyl-CoA. The availability of cholesterol is tightly regulated; signaling by sterol regulatory element-binding proteins plays important roles in the regulation of cholesterol and lipid homeostasis. Endocrine disrupting compounds mimic the hormone function; one such compound is bisphenol A (BPA) which can interact with all estrogen receptors. BPA is used in the manufacture of many products; its presence in the environment and possibly food poses a potential hazard to both humans and wildlife. BPA is thought to affect various immune responses and may be implicated in the etiology of several diseases as well developmental and reproductive disorders. |
| Estradiol biosynthetic pathway | Estrogen signaling pathway | Anti-estrogen drug pathway |
| Estradiol, the main C18 estrogen, is primarily synthesized in the ovaries and like all steroid hormones is derived from cholesterol. Click here to examine the metabolic pathway of estradiol biosynthesis where a link is also provided to access the entire suite of hormone biosynthetic pathways. | Estrogen signaling plays essential roles in female sexual development and reproductive functions and is also important in bone and cardiovascular systems and in brain functions. Click here to explore this important signaling pathway. | Estrogen has been implicated in the growth and development of breast cancers. Anti–estrogen approaches include the development of drugs that target the receptors, such as tamoxifen, and those that target the biosynthesis of estradiol, such as the aromatase inhibitors. Click here to access the overall anti-estrogen drug pathway and the connection it provides to tamoxifen and aromatase inhibitor pathway diagram pages. |
|
Sterol regulatory element-binding protein signaling pathway |
Bisphenol A response pathway | |
| Cholesterol is an essential component of cell membranes and lipid rafts and is the precursor for the biosynthesis of all steroid hormones and of bile acids; its availability is tightly regulated. Click here to study this complex metabolic pathway. |
Sterol regulatory element-binding proteins (SREBP or SREBF) are transcription factors that regulate the expression of genes important for cholesterol and lipid homeostasis. Click here to investigate this signaling pathway. |
Bisphenol A (BPA) – used in the manufacture of many products, is an endocrine disrupting chemical. It binds to all estrogen receptors and may be implicated in a range of toxic effects. Click here to view the response pathway to BPA. |
|
|
||
|
|
|
|
|
|
||




























