6/24/2022 – New paper alert! Published in Frontiers in Genetics |
|
![]() |
|
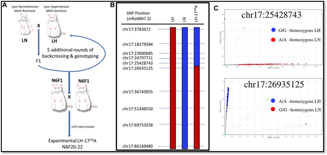
Body Composition and Metabolic Changes in a Lyon Hypertensive Congenic Rat and Identification of Ercc6l2 as a Positional Candidate Gene. By Karen C Clark, Valerie A Wagner, Katie L Holl, John J Reho, Monika Tutaj, Jennifer R Smith, Melinda R Dwinell, Justin L Grobe, Anne E Kwitek, published in Frontiers in Genetics, section Genetics of Common and Rare Diseases. The paper can be accessed HERE. |
|
|






















