CHOLESTEROL BIOSYNTHETIC PATHWAY (PW:0000454)
Description
The study of cholesterol spans decades of research and has
garnered several Nobel prizes. Cholesterol, a major end product of the
isoprenoid biosynthetic pathway, is an essential component of cell membranes
and lipid rafts and is the precursor for the synthesis of steroid hormones and
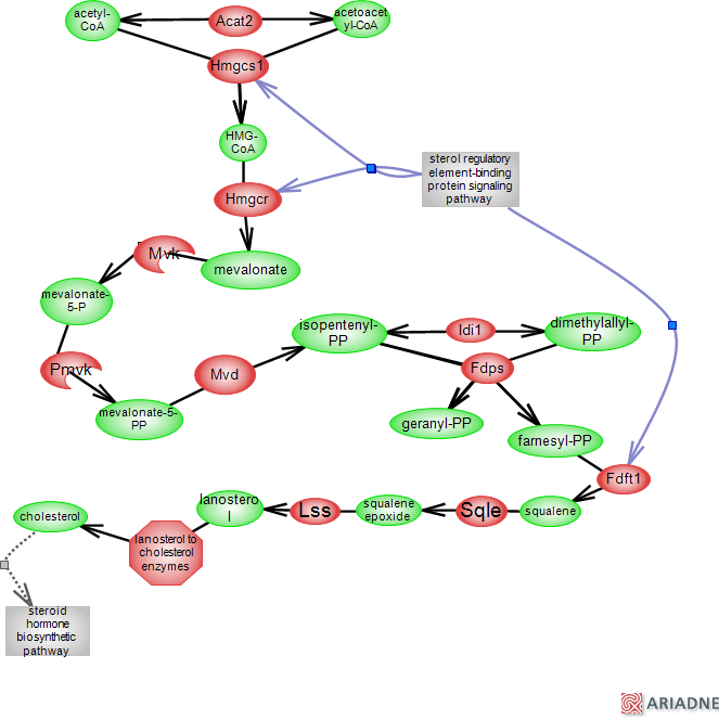
bile acids. Cholesterol is derived from diet or via de novo synthesis from acetyl-CoA. The biosynthetic pathway
requires some 30 reactions involving enzymes localized in the cytosol, ER membrane
and possibly peroxisomes. The biosynthesis of the 27-carbon molecule from the
initial 2-carbon acetyl-CoA building block involves the formation of mevalonate
in the rate-determining step of the reaction leading to the formation of IPP.
IPP is the substrate for the synthesis of sterols such as cholesterol and of
non-sterol isoprenoids used in a variety of cellular functions. Briefly described,
Acat2 interconverts acetyl-CoA and acetoacetyl-CoA which are condensed into
HMG-CoA by Hmgcs1. The reduction of HMG-CoA to mevalonate is catalyzed by
Hmgcr. The enzyme is the target of statin drugs acting as competitive
inhibitors. Mevalonate is phosphorylated twice sequentially by Mvk and Pmvk,
respectively; the mevalonate-PP product is decarboxylated and then dehydrated
by Mvd to yield IPP. IPP is kept in equilibrium with DMAPP by Idi1. Fdps
catalyzes the head-to-tail condensation of IPP and DMAPP to form GPP first, and
then of GPP and IPP to form FPP. Two molecules of FPP are condensed and then
reduced to form squalene by Fdft1 in the first committed sterol step in the
pathway. An oxygen-dependent step requiring FAD and NADPH followed by cyclization
reactions carried out by Sqle and Lss respectively, convert squalene to lanosterol.
Fdft1, Sqle and Lss enzymes are also targets for the development of cholesterol-lowering
drugs. As these enzymes act downstream of Hmgcr, drugs that inhibit their
function would not interfere with the production of IPP-derived non-sterol
compounds, as explained above (eg. dolichol, ubiquinone). The pathway from
lanosterol to cholesterol involves a series of demethylation, reduction and
oxidation reactions which may proceed via two alternative routes; the exact sequence
of events is still to be established. The availability of cholesterol is
tightly regulated by post-translational modifications, at the transcriptional
level and by feedback mechanisms - the role of the SREBP signaling pathway in the
control of cholesterol synthesis and transport is a notable example. High
levels of cholesterol are associated with cardiovascular diseases, hence the
targeting of biosynthetic enzymes for the development of drugs. On the other
hand, defects in some of the enzymes have been associated with a variety of
disorders and syndromes.
To see the Ontology
Report for annotations, GViewer and download click here
[Click here to see the ontology report for associated GO
term - GO:0006695 and entry at Reactome - REACT_9405.2 ]...(less)
Pathway Diagram:
Genes in Pathway:
G
Acat2
acetyl-CoA acetyltransferase 2
ISO
SMPDB RGD
PMID:16876788
SMP:00023, RGD:2316857
NCBI chr 1:50,100,840...50,118,886
Ensembl chr 1:50,100,817...50,135,095
G
Cyp51
cytochrome P450, family 51
ISO IDA
SMPDB RGD
PMID:16876788 PMID:12668600 PMID:7581240
SMP:00023, RGD:2316857 , RGD:2316868 , RGD:2316902
NCBI chr 4:30,991,693...31,010,147
Ensembl chr 4:30,991,613...31,010,450
G
Dhcr24
24-dehydrocholesterol reductase
ISO
SMPDB RGD
PMID:16876788 PMID:12668600
SMP:00023, RGD:2316857 , RGD:2316868
NCBI chr 5:126,573,366...126,599,940
Ensembl chr 5:126,573,338...126,599,936
G
Dhcr7
7-dehydrocholesterol reductase
ISO IMP
RGD
PMID:16876788 PMID:12668600 PMID:9831636
RGD:2316857 , RGD:2316868 , RGD:2316918
NCBI chr 1:208,444,434...208,460,408
Ensembl chr 1:208,444,434...208,461,382
G
Ebp
EBP, cholestenol delta-isomerase
ISO
SMPDB RGD
PMID:16876788 PMID:12668600
SMP:00023, RGD:2316857 , RGD:2316868
NCBI chr X:16,971,372...16,977,782
Ensembl chr X:16,971,405...16,977,781
G
Fdft1
farnesyl diphosphate farnesyl transferase 1
IMP ISO
SMPDB RGD
PMID:16440058 PMID:16876788
SMP:00023, RGD:1626611 , RGD:2316857
NCBI chr15:41,588,114...41,616,168
Ensembl chr15:41,588,117...41,616,168
G
Fdps
farnesyl diphosphate synthase
ISO
SMPDB RGD
PMID:16876788
SMP:00023, RGD:2316857
NCBI chr 2:176,795,192...176,804,816
Ensembl chr 2:176,795,192...176,807,136
G
Ggps1
geranylgeranyl diphosphate synthase 1
ISO
SMPDB
SMP:00023
NCBI chr17:55,958,750...55,982,762
Ensembl chr17:55,958,755...55,971,709
G
Hmgcr
3-hydroxy-3-methylglutaryl-CoA reductase
ISO
SMPDB RGD
PMID:16876788
SMP:00023, RGD:2316857
NCBI chr 2:29,732,163...29,754,276
Ensembl chr 2:29,720,553...29,754,533
G
Hmgcs1
3-hydroxy-3-methylglutaryl-CoA synthase 1
ISO
SMPDB RGD
PMID:16876788
SMP:00023, RGD:2316857
NCBI chr 2:53,379,457...53,399,807
Ensembl chr 2:53,382,643...53,399,802
G
Hsd17b7
hydroxysteroid (17-beta) dehydrogenase 7
ISO
SMPDB
SMP:00023
NCBI chr13:84,702,875...84,722,810
Ensembl chr13:84,705,631...84,722,754
G
Idi1
isopentenyl-diphosphate delta isomerase 1
ISO
SMPDB RGD
PMID:16876788
SMP:00023, RGD:2316857
NCBI chr17:66,539,761...66,547,524
Ensembl chr17:66,539,763...66,547,524
G
Lbr
lamin B receptor
ISO
RGD
PMID:16876788 PMID:12668600
RGD:2316857 , RGD:2316868
NCBI chr13:96,071,058...96,095,709
Ensembl chr13:96,071,081...96,095,709
G
Lipa
lipase A, lysosomal acid type
ISO
SMPDB
SMP:00023
NCBI chr 1:241,437,524...241,470,936
Ensembl chr 1:241,437,524...241,470,740
G
Lss
lanosterol synthase
IMP ISO IDA
SMPDB RGD
PMID:16440058 PMID:16876788 PMID:1429550
SMP:00023, RGD:1626611 , RGD:2316857 , RGD:2316919
NCBI chr20:12,090,641...12,118,230
Ensembl chr20:12,073,543...12,118,253
G
Msmo1
methylsterol monooxygenase 1
ISO
SMPDB
SMP:00023
NCBI chr16:29,747,113...29,764,360
Ensembl chr16:29,747,137...29,764,445
G
Mvd
mevalonate diphosphate decarboxylase
ISO
SMPDB RGD
PMID:16876788
SMP:00023, RGD:2316857
NCBI chr19:67,404,911...67,414,974
Ensembl chr19:67,404,911...67,422,366
G
Mvk
mevalonate kinase
ISO
SMPDB RGD
PMID:16876788
SMP:00023, RGD:2316857
NCBI chr12:47,802,002...47,819,503
Ensembl chr12:47,802,002...47,819,503
G
Nsdhl
NAD(P) dependent 3-beta-hydroxysteroid dehydrogenase NSDHL
ISO
SMPDB RGD
PMID:16876788 PMID:12668600
SMP:00023, RGD:2316857 , RGD:2316868
NCBI chr X:155,817,301...155,848,224
Ensembl chr X:155,817,340...155,848,220
G
Pmvk
phosphomevalonate kinase
ISO
SMPDB RGD
PMID:16876788
SMP:00023, RGD:2316857
NCBI chr 2:177,174,344...177,184,076
Ensembl chr 2:177,174,335...177,184,080
G
Sc5d
sterol-C5-desaturase
ISO IDA
SMPDB RGD
PMID:16876788 PMID:12668600 PMID:7961720
SMP:00023, RGD:2316857 , RGD:2316868 , RGD:2316911
NCBI chr 8:51,526,669...51,538,277
Ensembl chr 8:51,529,346...51,538,277
G
Soat1
sterol O-acyltransferase 1
ISO
SMPDB
SMP:00023
NCBI chr13:71,105,178...71,147,776
Ensembl chr13:71,105,178...71,147,672
G
Sqle
squalene epoxidase
ISO
SMPDB RGD
PMID:16876788
SMP:00023, RGD:2316857
NCBI chr 7:92,758,175...92,773,049
Ensembl chr 7:92,757,409...92,773,050
G
Tm7sf2
transmembrane 7 superfamily member 2
ISO
SMPDB
SMP:00023
NCBI chr 1:212,785,217...212,789,572
Ensembl chr 1:212,785,217...212,789,557
Pathway Gene Annotations
Disease Annotations Associated with Genes in the cholesterol biosynthetic pathway
Acat2 arteriosclerosis , coronary artery disease , Cytosolic Acetoacetyl-CoA Thiolase Deficiency , Hypercholesterolemia , Metabolic Syndrome Cyp51 Antley-Bixler syndrome , cataract , diabetes mellitus , Hypercholesterolemia Dhcr24 Alzheimer's disease , autism spectrum disorder , COVID-19 , Desbuquois dysplasia , desmosterolosis , genetic disease , Hydrops Fetalis , lipid metabolism disorder , Q fever , schizophrenia Dhcr7 acute promyelocytic leukemia , Animal Disease Models , autistic disorder , Behcet's disease , genetic disease , hepatoblastoma , intellectual disability , liver cirrhosis , Metabolic Bone Diseases , microcephaly , Muscle Hypotonia , primary microcephaly , Smith-Lemli-Opitz syndrome , Vitamin D Deficiency Ebp autosomal recessive congenital ichthyosis , chondrodysplasia punctata , connective tissue disease , Desbuquois dysplasia , Developmental Disease , genetic disease , MEND syndrome , X-linked chondrodysplasia punctata 1 , X-linked chondrodysplasia punctata 2 Fdft1 alcohol use disorder , cannabis abuse , cataract , Cocaine-Related Disorders , hepatocellular carcinoma , phencyclidine abuse , Squalene Synthase Deficiency Fdps alcohol use disorder , Porokeratosis 9, Multiple Types , Postmenopausal Osteoporosis Ggps1 MUSCULAR DYSTROPHY, CONGENITAL HEARING LOSS, AND OVARIAN INSUFFICIENCY SYNDROME , neuromuscular disease , sensorineural hearing loss , Tubular Aggregate Myopathies Hmgcr acute kidney failure , Acute Lung Injury , Alzheimer's disease , asthma , attention deficit hyperactivity disorder , autoimmune disease , autosomal recessive limb-girdle muscular dystrophy type 28 , Bacteremia , Brain Injuries , Chediak-Higashi syndrome , chronic kidney disease , coronary artery disease , Coronary Disease , dementia , diabetes mellitus , drug-induced hepatitis , end stage renal disease , Experimental Arthritis , Experimental Autoimmune Encephalomyelitis , Experimental Autoimmune Neuritis , Experimental Diabetes Mellitus , Experimental Liver Cirrhosis , Gallstones , genetic disease , hepatocellular carcinoma , Huntington's disease , Hypercholesterolemia , Hyperlipoproteinemia Type II , intermediate coronary syndrome , limb-girdle muscular dystrophy , metabolic dysfunction and alcohol associated liver disease , metabolic dysfunction-associated steatotic liver disease , Metabolic Syndrome , mevalonic aciduria , morbid obesity , muscular disease , Parkinson's disease , premature menopause , pulmonary hypertension , Q fever , Reperfusion Injury , stroke , Surgical Wound Dehiscence , type 2 diabetes mellitus , uveitis , Wilson disease Hmgcs1 Experimental Diabetes Mellitus , obesity , rigid spine muscular dystrophy 1 , Spinal Cord Compression Hsd17b7 polycystic ovary syndrome Lbr Anadysplasia-Like, Spontaneously Remitting Spondylometaphyseal Dysplasia , asphyxiating thoracic dystrophy , asphyxiating thoracic dystrophy 1 , connective tissue disease , Desbuquois dysplasia , genetic disease , Greenberg dysplasia , ichthyosis vulgaris , lymphopenia , Pelger-Huet anomaly , PELGER-HUET ANOMALY WITH MILD SKELETAL ANOMALIES , primary biliary cholangitis , Retrognathia , Reynolds Syndrome , systemic lupus erythematosus Lipa cholesterol ester storage disease , coronary artery disease , COVID-19 , Fibrosis , lysosomal acid lipase deficiency , Niemann-Pick disease type C1 , Wolman disease , Wolman Disease with Hypolipoproteinemia and Acanthocytosis Lss alopecia-mental retardation syndrome 4 , cataract , cataract 44 , genetic disease , Hypercholesterolemia , hypotrichosis 14 , lipid storage disease , Q fever Msmo1 genetic disease , Microcephaly, Congenital Cataract, and Psoriasiform Dermatitis Mvd Hypercholesterolemia , porokeratosis , Porokeratosis 7, Multiple Types Mvk Arthralgia , Chediak-Higashi syndrome , ectodermal dysplasia 1 , exanthem , Fever , fundus dystrophy , genetic disease , hepatocellular carcinoma , hyperimmunoglobulinemia D periodic fever syndrome , Inflammation , lipid metabolism disorder , methylmalonic acidemia cblB type , mevalonic aciduria , nemaline myopathy 5 , nemaline myopathy 5A , nemaline myopathy 6 , Porokeratosis 3, Multiple Types , retinitis pigmentosa 1 Nsdhl autosomal recessive congenital ichthyosis , Bloch-Sulzberger syndrome , CHILD syndrome , CK syndrome , connective tissue disease , Desbuquois dysplasia , epilepsy , genetic disease , head and neck squamous cell carcinoma , Hearing Loss , X-linked chondrodysplasia punctata 1 Pmvk genetic disease , porokeratosis , Porokeratosis 1, Multiple Types Sc5d genetic disease , intellectual disability , Lathosterolosis , liver disease Soat1 aortic atherosclerosis , atherosclerosis , Chagas disease , Experimental Liver Cirrhosis , familial hyperlipidemia , hepatocellular carcinoma , type 2 diabetes mellitus , xanthomatosis Sqle cholelithiasis , Experimental Liver Neoplasms , Hypercholesterolemia , obesity
acute kidney failure Hmgcr Acute Lung Injury Hmgcr acute promyelocytic leukemia Dhcr7 alcohol use disorder Fdft1 , Fdps alopecia-mental retardation syndrome 4 Lss Alzheimer's disease Dhcr24 , Hmgcr Anadysplasia-Like, Spontaneously Remitting Spondylometaphyseal Dysplasia Lbr Animal Disease Models Dhcr7 Antley-Bixler syndrome Cyp51 aortic atherosclerosis Soat1 arteriosclerosis Acat2 Arthralgia Mvk asphyxiating thoracic dystrophy Lbr asphyxiating thoracic dystrophy 1 Lbr asthma Hmgcr atherosclerosis Soat1 attention deficit hyperactivity disorder Hmgcr autism spectrum disorder Dhcr24 autistic disorder Dhcr7 autoimmune disease Hmgcr autosomal recessive congenital ichthyosis Ebp , Nsdhl autosomal recessive limb-girdle muscular dystrophy type 28 Hmgcr Bacteremia Hmgcr Behcet's disease Dhcr7 Bloch-Sulzberger syndrome Nsdhl Brain Injuries Hmgcr cannabis abuse Fdft1 cataract Cyp51 , Fdft1 , Lss cataract 44 Lss Chagas disease Soat1 Chediak-Higashi syndrome Hmgcr , Mvk CHILD syndrome Nsdhl cholelithiasis Sqle cholesterol ester storage disease Lipa chondrodysplasia punctata Ebp chronic kidney disease Hmgcr CK syndrome Nsdhl Cocaine-Related Disorders Fdft1 connective tissue disease Ebp , Lbr , Nsdhl coronary artery disease Acat2 , Hmgcr , Lipa Coronary Disease Hmgcr COVID-19 Dhcr24 , Lipa Cytosolic Acetoacetyl-CoA Thiolase Deficiency Acat2 dementia Hmgcr Desbuquois dysplasia Dhcr24 , Ebp , Lbr , Nsdhl desmosterolosis Dhcr24 Developmental Disease Ebp diabetes mellitus Cyp51 , Hmgcr drug-induced hepatitis Hmgcr ectodermal dysplasia 1 Mvk end stage renal disease Hmgcr epilepsy Nsdhl exanthem Mvk Experimental Arthritis Hmgcr Experimental Autoimmune Encephalomyelitis Hmgcr Experimental Autoimmune Neuritis Hmgcr Experimental Diabetes Mellitus Hmgcr , Hmgcs1 Experimental Liver Cirrhosis Hmgcr , Soat1 Experimental Liver Neoplasms Sqle familial hyperlipidemia Soat1 Fever Mvk Fibrosis Lipa fundus dystrophy Mvk Gallstones Hmgcr genetic disease Dhcr24 , Dhcr7 , Ebp , Hmgcr , Lbr , Lss , Msmo1 , Mvk , Nsdhl , Pmvk , Sc5d Greenberg dysplasia Lbr head and neck squamous cell carcinoma Nsdhl Hearing Loss Nsdhl hepatoblastoma Dhcr7 hepatocellular carcinoma Fdft1 , Hmgcr , Mvk , Soat1 Huntington's disease Hmgcr Hydrops Fetalis Dhcr24 Hypercholesterolemia Acat2 , Cyp51 , Hmgcr , Lss , Mvd , Sqle hyperimmunoglobulinemia D periodic fever syndrome Mvk Hyperlipoproteinemia Type II Hmgcr hypotrichosis 14 Lss ichthyosis vulgaris Lbr Inflammation Mvk intellectual disability Dhcr7 , Sc5d intermediate coronary syndrome Hmgcr Lathosterolosis Sc5d limb-girdle muscular dystrophy Hmgcr lipid metabolism disorder Dhcr24 , Mvk lipid storage disease Lss liver cirrhosis Dhcr7 liver disease Sc5d lymphopenia Lbr lysosomal acid lipase deficiency Lipa MEND syndrome Ebp Metabolic Bone Diseases Dhcr7 metabolic dysfunction and alcohol associated liver disease Hmgcr metabolic dysfunction-associated steatotic liver disease Hmgcr Metabolic Syndrome Acat2 , Hmgcr methylmalonic acidemia cblB type Mvk mevalonic aciduria Hmgcr , Mvk microcephaly Dhcr7 Microcephaly, Congenital Cataract, and Psoriasiform Dermatitis Msmo1 morbid obesity Hmgcr Muscle Hypotonia Dhcr7 muscular disease Hmgcr MUSCULAR DYSTROPHY, CONGENITAL HEARING LOSS, AND OVARIAN INSUFFICIENCY SYNDROME Ggps1 nemaline myopathy 5 Mvk nemaline myopathy 5A Mvk nemaline myopathy 6 Mvk neuromuscular disease Ggps1 Niemann-Pick disease type C1 Lipa obesity Hmgcs1 , Sqle Parkinson's disease Hmgcr Pelger-Huet anomaly Lbr PELGER-HUET ANOMALY WITH MILD SKELETAL ANOMALIES Lbr phencyclidine abuse Fdft1 polycystic ovary syndrome Hsd17b7 porokeratosis Mvd , Pmvk Porokeratosis 1, Multiple Types Pmvk Porokeratosis 3, Multiple Types Mvk Porokeratosis 7, Multiple Types Mvd Porokeratosis 9, Multiple Types Fdps Postmenopausal Osteoporosis Fdps premature menopause Hmgcr primary biliary cholangitis Lbr primary microcephaly Dhcr7 pulmonary hypertension Hmgcr Q fever Dhcr24 , Hmgcr , Lss Reperfusion Injury Hmgcr retinitis pigmentosa 1 Mvk Retrognathia Lbr Reynolds Syndrome Lbr rigid spine muscular dystrophy 1 Hmgcs1 schizophrenia Dhcr24 sensorineural hearing loss Ggps1 Smith-Lemli-Opitz syndrome Dhcr7 Spinal Cord Compression Hmgcs1 Squalene Synthase Deficiency Fdft1 stroke Hmgcr Surgical Wound Dehiscence Hmgcr systemic lupus erythematosus Lbr Tubular Aggregate Myopathies Ggps1 type 2 diabetes mellitus Hmgcr , Soat1 uveitis Hmgcr Vitamin D Deficiency Dhcr7 Wilson disease Hmgcr Wolman disease Lipa Wolman Disease with Hypolipoproteinemia and Acanthocytosis Lipa X-linked chondrodysplasia punctata 1 Ebp , Nsdhl X-linked chondrodysplasia punctata 2 Ebp xanthomatosis Soat1