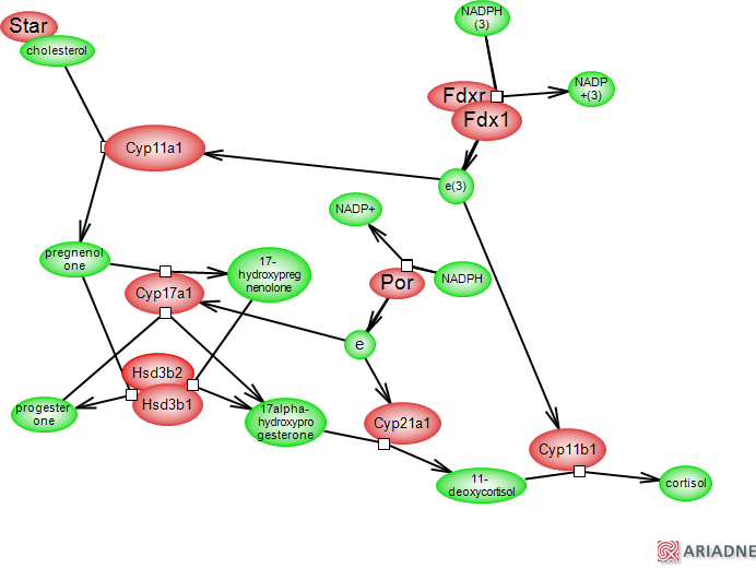
Ariadne Genomics Inc. 11-deoxycortisol ---> cortisol 17alpha-hydroxyprogesterone ---> 11-deoxycortisol pregnenolone ---> progesterone pregnenolone ---> 17-hydroxypregnenolone 17-hydroxypregnenolone ---> 17alpha-hydroxyprogesterone progesterone ---> 17alpha-hydroxyprogesterone NADPH(3) ---> NADP+(3) e e(3) Hsd3b1 Hsd3b2 progesterone 17-hydroxypregnenolone Cyp11b1 Fdx1 Fdxr NADPH(3) NADP+(3) Fdx1 ---> Cyp11a1 Fdx1 ---> Cyp11b1 NADP+ NADPH NADPH ---> e NADPH(3) ---> e(3) Cyp17a1 Por ---> Cyp17a1 Por Cyp21a1 Por ---> Cyp21a1 17alpha-hydroxyprogesterone 11-deoxycortisol cortisol Cyp11a1 NADPH ---> NADP+ cholesterol Star cholesterol ---> pregnenolone pregnenolone